关于20款移动应用程序违法违规收集使用个人信息情况的通报
网信海南
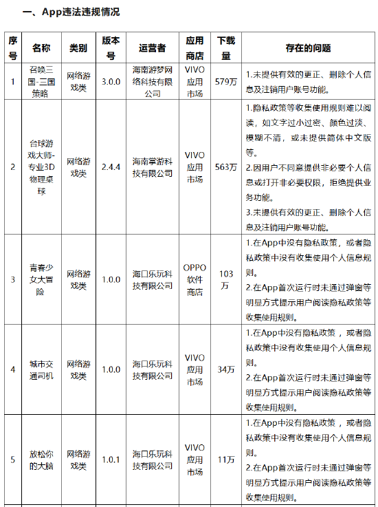
关注为深入推进海南省个人信息保护领域专项治理工作,针对群众反映强烈的移动应用程序(包含App、小程序等)非法获取、超范围收集、过度索取权限等侵害公民个人信息的违法违规现象,海南省互联网信息办公室依据《中华人民共和国网络安全法》《中华人民共和国个人信息保护法》《App违法违规收集使用个人信息行为认定方法》《常见类型移动互联网应用程序必要个人信息范围规定》等法律和有关规定,组织对省内用户量大的移动应用程序收集使用个人信息情况进行了技术检测,检测结果显示“召唤三国-三国策略 ”“台球游戏大师-专业3D物理桌球”“青春少女大冒险”等20款移动应用程序均存在不同程度违法违规收集使用个人信息的行为,现将有关情况通报如下:
一、App违法违规情况
二、工作要求
上述名单中移动应用程序运营主体应严格遵守互联网法律法规相关规定开展经营活动,现针对通报情况提出以下工作要求:
(一)强化守法意识。各运营主体应将加强公民个人信息保护作为履行全面依法治国的实践要求,切实保障人民群众个人信息安全和合法权益不受侵犯,定期组织运营人员学习《中华人民共和国网络安全法》《中华人民共和国数据安全法》《中华人民共和国个人信息保护法》等法律法规。
(二)压实主体责任。各运营主体应主动制定健全个人信息保护相关规章制度,强化内部监督和风险防控机制。对照《常见类型移动互联网应用程序必要个人信息范围规定》,举一反三开展自查自纠,坚决杜绝此类违法违规收集使用个人信息行为再度发生。
(三)按时落实整改。针对检测发现的问题,各运营主体应主动与我办联系领取限期整改通知书,并于本通报发布之日起15个工作日内完成整改,将整改报告加盖公章发至电子邮箱:hnwxbwgchai@hainan.gov.cn。逾期未完成整改的我办将依法予以处置。(联系电话:0898-65314791)
海南省互联网信息办公室
2026年3月30日



