新浪海南 海南资讯

海南公积金个人贷款规定:明确商转公贷款办理时间

综合

关注

确定不再关注此人吗

来源:海南省住房公积金管理局

关于调整住房公积金个人住房贷款业务有关规定的补充通知

直属管理局:

根据《海南省住房公积金管理局关于调整住房公积金个人住房贷款业务有关规定的通知》(琼公积金贷函〔2020〕6号)的要求,为切实加强住房公积金个人住房贷款资金风险管理,保障资金安全,现将有关事项补充通知如下:

一、规范省外缴存住房公积金职工的贷款办理条件

(一)明确商转公贷款办理时间线。在海南省外缴存住房公积金的职工购置我省住房,2020年8月20日(含)之后发放原商业贷款资金的,可申请办理个人商业性住房按揭贷款转住房公积金贷款(以下简称商转公贷款),除此之外的其余情形不予办理商转公贷款。住房公积金管理人员应通过《个人信用报告》中该笔原商业贷款的“开立日期”核实其贷款发放时间。

(二)严格审核借款人夫妻双方缴存情况。在海南省外缴存住房公积金的借款人夫妻双方,申请我省住房公积金贷款(以下简称异地贷款)或商转公贷款时,需分别提供省外住房公积金缴存管理机构出具的个人《异地贷款职工住房公积金缴存使用证明》,作为在省外缴存的夫妻双方适用异地贷款最高额度的判断依据。

二、规范住房公积金贷款额度控制标准

(一)明确省内外接续缴存职工的适用贷款额度。合并计算职工在海南省外和省内连续足额缴存住房公积金的时间,判断是否满足连续足额缴存6个月(含)以上的贷款基本条件。职工在省内连续足额缴存不足6个月的,其贷款最高额度仅适用异地贷款标准,不适用省内缴存贷款标准。以借款人的住房公积金缴存情况,作为判断借款人夫妻双方或借款人仅单方适用省内缴存贷款标准或异地贷款标准的依据。

通过住房和城乡建设部“全国住房公积金异地转移接续平台”核查不符或无法查证个人住房公积金缴存情况的,借款人或共同借款人需提供原住房公积金缴存管理机构出具的缴存证明用于核查。

(二)增加建(修)房屋可贷额度控制标准。建造、翻建和大修自住住房的可贷额度,除不得超过贷款最高额度外,同时按海南住房公积金管理委员会三届四次全体会议审议通过的建造、翻建和大修住房公积金提取标准进行控制。其中,建造、翻建自住住房按总建筑面积不超过1800元/平方米的标准计算可贷额度;大修自住住房按总建筑面积不超过900元/平方米的标准计算可贷额度。

三、本通知自印发之日起实施,以前规定与本补充通知规定不一致的,按本补充通知规定执行。实施前借款人已提交完整的住房公积金贷款申请材料,并经前台人员受理的,执行原有的住房公积金贷款业务规定。

海南省住房公积金管理局

2020年10月12日

(此件主动公开)

《关于调整住房公积金个人住房贷款业务

有关规定的补充通知》解读

一、通知出台的背景和依据。

答:2020年8月20日,《海南省住房公积金管理局关于调整住房公积金个人住房贷款业务有关规定的通知》(琼公积金贷函〔2020〕6号)正式落地实施。根据实施过程中出现的新情况,对曾经或者当前在海南省外缴存住房公积金的借款人适用贷款最高额度、办理要求,以及建造、翻建、大修自住住房的可贷额度控制标准等内容进行补充和完善,形成统一操作规范,方便缴存职工办事。

二、通知的主要内容和涉及范围有哪些?

答:补充通知涉及三大类群体:

(一)当前在海南省外缴存住房公积金的借款人。一是购置我省住房并计划申请商转公贷款的,2020年8月20日(含)之后发放原商业贷款资金的方可申请,除此外的其余情形不予办理;二是购置我省住房并计划申请异地贷款或商转公贷款的,夫妻双方需分别提供省外住房公积金缴存管理机构出具的个人《异地贷款职工住房公积金缴存使用证明》。

(二)当前在海南省内缴存住房公积金的借款人,但连续足额缴存时间不足6个月的,可合并计算其在省内外连续足额缴存住房公积金的时间,但其贷款最高额度仅适用异地贷款标准。例如,张三2020年1月至4月在海南省外连续足额缴存住房公积金,同年5月在海南省内任一市县开户,并连续足额缴存5月至6月的住房公积金。张三在海南省外连续足额缴存4个月、在海南省内接续足额缴存2个月,可以合并计算省内外的连续缴存期为6个月,符合住房公积金贷款申请条件,但因为在海南省连续足额缴存住房公积金的时间不足6个月,所以其贷款最高额度仅适用异地贷款标准。

(三)当前在海南省内缴存住房公积金的借款人,申请建造、翻建、大修自住住房贷款的,建造(翻建)自住住房按总建筑面积不超过1800元/平方米、大修自住住房按总建筑面积不超过900元/平方米的标准分别计算实际贷款额度,且不超过相应贷款类型的最高额度。按照住房和城乡建设部的通知精神,未开办在海南省外缴存住房公积金的借款人申请建造、翻建、大修自住住房贷款的业务。

三、如何理解通知第二项第(一)款中“职工在省内连续足额缴存不足6个月的,其贷款最高额度仅适用异地贷款标准,不适用省内缴存贷款标准”。

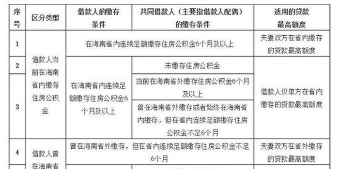
答:根据海南住房公积金管理委员会三届六次全体会议精神,只有在海南省内连续足额缴存住房公积金6个月及以上,且缴交状态为“正常”的借款人夫妻双方或借款人仅单方,可享受省内缴存住房公积金的贷款最高额度。其余条件的借款人夫妻双方或借款人仅单方,适用在省外缴存住房公积金的贷款最高额度(即异地贷款最高额度)。区分条件如下:

四、通知第一项第(二)款“省外住房公积金缴存管理机构出具的个人《异地贷款职工住房公积金缴存使用证明》”和第二项第(一)款“原住房公积金缴存管理机构出具的缴存证明”的区别?

答:根据住房和城乡建设部的要求,当前在海南省外缴存住房公积金的职工购置我省住房并申请异地贷款的,需提供住房和城乡建设部统一规范的缴存使用证明材料——《异地贷款职工住房公积金缴存使用证明》。

曾经在海南省外缴存住房公积金的职工,通过“全国住房公积金异地转移接续平台”核查不符或无法查证个人缴存情况的,由借款人或共同借款人提供缴存证明。缴存证明格式不作统一要求,由原住房公积金缴存管理机构依据需核查的要素进行说明。

原标题:关于调整住房公积金个人住房贷款业务有关规定的补充通知

分享文章到:

相关新闻

推荐阅读

加载中...